News
What “discussion” procedures are imposed on European legislators?
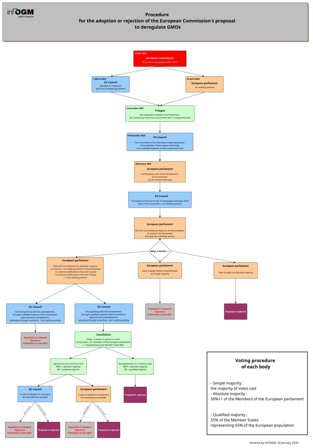
Since July 2023, EU institutions have been engaged in discussions on the proposal to deregulate many GMOs. These discussions follow an established procedure of negotiations between the Council of the European Union, the European Parliament and the European Commission. Complex but logical, this procedure can sometimes confuse those who follow it. Inf’OGM helps you see things more clearly.
There are numerous legislative projects that have been initiated by the European Commission over the past two years, as well as those that have already been announced. In areas related to biotechnology, these projects tackle existing legislation aimed at protecting the environment, health and citizens’ rights, as Inf’OGM recently pointed out in an opinion piecei. It is essential to understand how European legislators discuss, exchange views and put forward their own points of view, or at least those of their voters.
Focusing on the work currently underway on the possible deregulation of many GMOs (with key dates already set for the stages that have been completed), Inf’OGM has outlined below the step-by-step procedure for the adoption or rejection of European legislation.
The work of the European Commission (in yellow), the Council of the European Union (in blue), the European Parliament (in salmon pink) and the trilogue or conciliation meetings (in green) are shown in chronological order.

i « GMOs, seeds, pesticides, transparency… European law under attack! », Inf’OGM, 22 January 2026.
Nous avons besoin de vous !
Depuis plus de 25 ans, Inf’OGM produit une information mise gratuitement à la disposition de toutes et tous sur l’artificialisation et l’appropriation du vivant (OGM, NTG, biotech, brevet...).
L’accaparement d’une grande part des aides publiques à la presse par quelques groupes de presse renforce la concentration des médias dans les mains de quelques hommes d’affaires. Cette concentration nuit à la qualité de l’information et au débat démocratique, qui exigent une pluralité de point de vue.
Dans ce contexte, les médias de la presse pas pareille comme Inf’OGM, qui ne reçoivent aucun revenu publicitaire et diffusent l’information gratuitement, ont besoin de vous - lecteurs et lectrices - pour continuer d’exister ! Car, même en accès libre, l’information a un coût.
Soutenir Inf’OGM, c’est œuvrer pour une information fiable, indépendante et accessible à toutes et tous sur les OGM, les biotechnologies et les semences.


